[导读]:百度搜索部分关键词,网站首页展现时。百度快照中的标题、描述内容被修改了。 不同的关键词,标题内容会不一样;描述内容很多次都显示 Fail... 这个灰色什么问题啊?求大...
百度搜索部分关键词,网站首页展现时。百度快照中的标题、描述内容被修改了。
不同的关键词,标题内容会不一样;描述内容很多次都显示 Fail...
这个灰色什么问题啊?求大神帮忙解答



更新一下快照吧

电子戒烟器已经从第二页几天时间爬到了第一页
是你的百度快照的问题,你现在再去搜索下,基本上都更新过来了。如果你的TKD本身没有问题的话,先观察!再做动作!

百度强改你的标题,不过一般不影响流量。
###
我看已经恢复正常了。如果显示还有问题的话,就修改下TDK,然后投诉下百度快照,基本上1-3天能更新。
你是不是修改太频繁了,还是调整过什么了
###


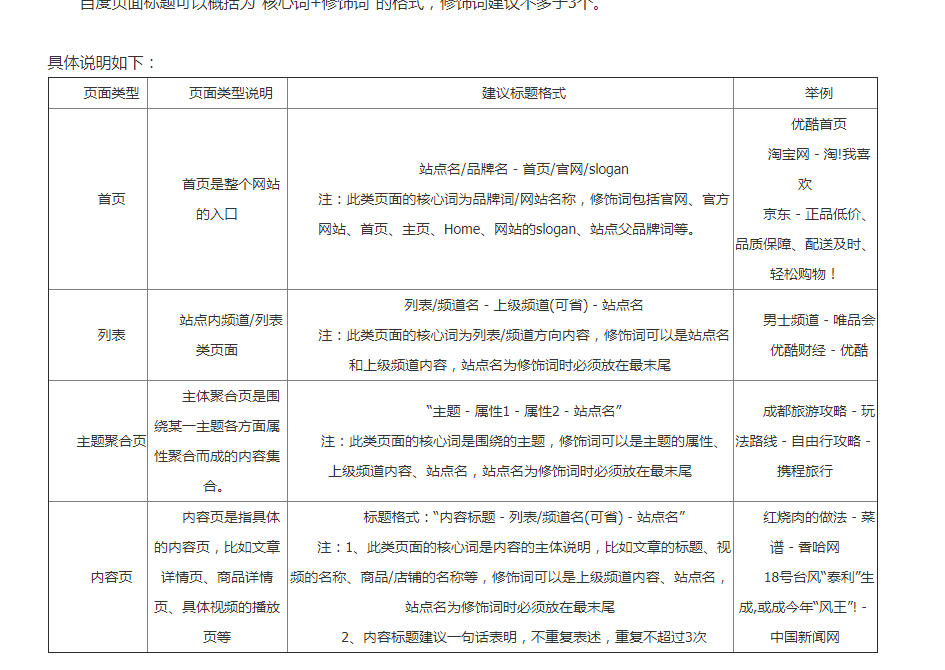
看下这个链接百度最新出来的 你可以看看 基本上比较大的站 如果标题不规范的都会改成你这种的 。现在这种标题的有很多。不只是你一家。小网站现在改没有百度估计还没有开始整改 底下是链接可以看看 。基本你的标题被百度该就是这个原因
百度搜索网页标题规范
###这个是因为你触犯了百度的算法,百度自己给你修改的,所以你赶紧修改调整你的标题,很多网站都是这样
本文来自投稿,不代表微盟圈立场,如若转载,请注明出处:https://www.vm7.com/a/ask/58958.html
